《完美国际》官方网站
《完美国际2》S1全服联赛火热开战!
《完美国际2》S1全服联赛火热开战,跨服竞技的烽火已燃遍完美大陆!各路修行者集结帮派之力、组建精英战队,怀揣荣耀与信仰奔赴赛场,一场关乎全服巅峰的对决正式拉开帷幕!
全服联赛共分为本服角逐及全服角逐两个大阶段,本服角逐阶段采热血模式,最终突出重围的1支战队晋级全服角逐。全服角逐阶段采用平衡模式,每支代表服务器出战的战队将站在同一起跑线进行比拼。每一轮比拼都考验着选手的操作精度、战术布局与团队协作。平衡属性加持的公平竞技环境,让技巧成为制胜关键;跨服对战的多元碰撞,更让每一场战斗都充满未知与惊喜。
赛事福利

活动期间,每位等级达到80级的修行者,每日均可在限时活动-全服联赛页面点击宝箱领取星云散聚石奖励。
赛事详情

活动页面:https://w2i.wanmei.com/net/251231match/index.html
本服领土战
1.截止至2月23日12:00,每个服务器本服领土积分前6的帮派获得晋级资格(排名相同时,聚义值高的帮派优先晋级)。领土排行榜帮派数量不足时则由聚义值排行榜进行补充。
2.获得晋级资格的帮派,可使用帮主角色所属账号在活动页面进行战队报名。
3.报名时间:2月26日12:00至3月4日12:00,逾期未进行战队报名则视为自愿放弃比赛资格。
4.报名战队角色职业不能重复,且报名时为本帮派成员。
5.每个战队至少需报名10个角色,至多可报名12个角色(推荐报名12个角色)。
6.战队角色报名后,如有转职需求可自行安排(比赛中同一战队上场职业不能重复)。
本服淘汰赛
比赛日程:3月6日-3月25日,具体赛程请查看官方赛事公告
1.本阶段比赛为热血模式。
2.本服所有战队进行1轮循环赛,单场比赛胜者得1分,失败不得分。
3.本阶段比赛为到时自动开启,相关比赛角色需提前进入跨服准备室备赛(点击了解详情)。
4.最终积分第一名的战队晋级全服积分赛。如出现积分相同的情况,则本服领土战阶段,排名高的战队优先晋级。
5.比赛上场人数不足8人则视为比赛缺勤,比赛缺勤率超过20%则视为自动放弃比赛及赛事奖励。
6.所有晋级战队所属帮派帮主账号绑定的手机号将收到晋级确认短信,请推选战队代表根据短信提示加入官方赛事群,并进行战队选手实名认证,每个实名身份限报名一支战队。4月1日前未完成实名信息提交的战队,将视为自动放弃比赛及赛事奖励。
全服积分赛
比赛日程:4月7日-4月16日,具体赛程请查看官方赛事公告
1.本阶段比赛为平衡模式。
2.本阶段需进行实名报名,每个报名角色需对应一个选手实名身份,未进行实名报名的角色视为自动放弃比赛及赛事奖励。每个实名身份仅限报名1支战队。
3.所有晋级战队进行1轮循环赛,单场比赛胜者得1分,失败不得分。
4.最终积分排名前8的战队晋级全服淘汰赛(晋级战队积分相同的情况下,则通过加赛决定晋级排名)。
5.比赛上场人数不足8人则视为比赛缺勤,比赛缺勤率超过20%则视为自动放弃比赛及赛事奖励。
全服淘汰赛
比赛日程:4月21日-4月24日,具体赛程请查看官方赛事公告
1.本阶段比赛为平衡模式。
2.本阶段比赛需进行视频认证,未进行视频认证的选手无法参与比赛。
3.8支队伍根据晋级赛积分排名,首轮对阵关系:第1名对阵第8名、第2名对阵第7名、第3名对阵第6名、第4名对阵第5名,进行BO3单败淘汰赛。最终胜出的两支战队晋级S1全服联赛总决赛。
4.总决赛两支战队进行BO5对决,胜者为S1服务器联赛冠军,败者为S1服务器联赛亚军。
5.比赛上场人数不足8人则视为比赛缺勤,比赛缺勤率超过20%则视为自动放弃比赛及赛事奖励。
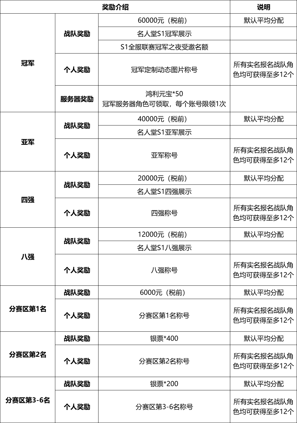
比赛奖励
冠军定制称号展示


比赛场地说明
1.晋级赛及后续阶段比赛禁止使用部分药品道具,禁用药品:圣光祝福、飞速I型巧克力、强壮I型巧克力、智慧I型巧克力、记忆I型巧克力、铁甲I型巧克力、守护I型巧克力、暴力I型巧克力、长寿I型巧克力、精力I型巧克力、回城香、祈愿香、普天同庆丹、香喷喷:清蒸鳜鱼、香喷喷:红烧排骨、香喷喷:鱼香肉丝、变身:逃跑的新娘、变身:蛋蛋骑士、变身:散银童子。
2.【御仙集】道具仙集刻印提供的“境界压制”技能,在赛场中不可使用。复活、回城类技能不可使用。
3.所有线上预选赛都将在规定的时间、比赛场地开始。整个比赛进程及胜负判定皆为系统控制,无法人为干预。任何因参赛战队、选手个人原因导致的突发状况,不可作为推迟比赛开始的有效理由。
4.战场开放后,场内最多只能进入10名队员,战队中的其他选手将不可再进入。若比赛过程中出现掉线情况,可重新登录比赛角色继续比赛。
5.“跨服等待室内”禁止玩家间交易,在进入跨服等待室前需自行准备战斗所需的道具及补给品。
6.小仙童可在赛场内正常使用。
7.小精灵在比赛场地内的能量恢复速度为1.00/秒。
8.进入战场将被清除全部自身增益状态。
9.复活机制:战场上共有7个传送点,其中双方各有3个,中间1个是双方共有。勇士死亡后直接传送到己方的复活台,台子上有4个传送阵,对应战场内的传送点。勇士复活后有30秒的时间选择前往哪个传送点,超过30秒不选择,将被强制传送到战场最边缘的红蓝传送点。
比赛胜负规则
1.当90秒准备期结束后,若某方在场人数(掉线不计人数)为0同时30秒内没有更多队员进场时,则自动判负。
2.在比赛时间内,率先击杀对方25名队员的一方获胜。
3.在比赛时间内,若双方击杀人数均未到25,则比赛时间结束时比分更高的一方获胜。
4.若双方比分相同时,则总伤害值更高的一方获胜。
5.若双方比分和总伤害值相同时,系统将随机判定一方胜利。
特别声明
1.本次赛事无需拷贝账号,战队角色进入“跨服等待室”即为参赛状态。
2.比赛期间,请大家不要进行角色转移操作。若因任何角色交易操作致使报名角色无法正常参与比赛而导致的比赛失败,由战队自行承担。
3.比赛期间请更改账号密码,绑定账号安全令牌,确保账号的信息安全。若因账号被盗造成的报名角色无法正常参与比赛而导致的比赛失败,由战队自行承担。
4.临近比赛前,因自身打造账号失败造成报名角色无法正常参与比赛而导致的比赛失败,由战队自行承担。
5.参与晋级赛的队伍需在比赛开始前至少5分钟进入“跨服等待室”,等待GM开启比赛。
6.收到比赛开战提示后,玩家将有60秒时间进入赛场。进入赛场后有至多90秒的准备期。选手在比赛开始前,需自行安排好状态加持、药品加持等准备工作。
7.比赛时请确保设备及网络处于正常状态,所有比赛都将在规定的时间、比赛场地开始。整个比赛进程及胜负判定皆为系统控制,无法人为干预。任何因参赛战队、选手个人原因导致的突发状况,需战队自行承担。
8.比赛禁止使用第三方非法软件,选手可通过现场比赛录屏进行举报,一经核实,将取消帮派战队最终名次。
9.玩家在祖龙城城北【547,675】自建比赛管理员处可自建切磋场地“斗神台“。
10.比赛上场人数不足8人则视为比赛缺勤,比赛缺勤率超过20%则视为自动放弃比赛成绩及赛事奖励。
2026年1月13日
官方论坛:http://bbs.w2i.wanmei.com
官方微信:wmgjol




